Brainstormr App
Um aplicativo em português e inglês para ajudar a combater o bloqueio criativo em planejamento de estratégias digitais e de Social Media
Há duas semanas eu lancei, apenas para amigos pelo meu Facebook e Twitter o Brainstormr, um app gratuito para iOS cujo intuito é servir de inspiração, checklist ou o que algum novo uso que não foi previsto para sessões de brainstorm. Curiosamente, esse app não tem nenhuma relação com esse o B9. Mas tudo bem. Você pode baixar aqui e se gostar curtir a página no Facebook.
A idéia desse post é fazer a mesma coisa que eu fiz quando lancei o moovee.me, contar um pouco de como isso foi feito, o que eu aprendi nessa história e as escolhas que tive que fazer no meio do caminho.
A IDEIA
Já faz um tempo que eu queria fazer um app para iPhone. Antes era para o moovee.me (tenham fé, ainda vai sair) e depois para outras idéias. Cheguei a orçar e estudar a viabilidade dessas outras idéias mas notei que algumas delas tinham limitação de hardware e outras eram simplesmente proibitivas em questão de custo. Eu sempre gostei dessa história de simular cenários, inclusive meu trabalho de conclusão de curso na faculdade foi um jogo de tabuleiro que simulava cenários do mercado publicitário. Na minha carreira toda, eu sempre me vi em situações em que tinha que explicar algo relacionado a comunidades online, social media para pessoas que, as vezes tinham um histórico mais old school, e outras vezes para pessoas que queriam aprender um pouco sobre isso. Aí, trabalhando com o Cavallini e conversando muito com ele, notei que talvez pudesse fazer um aplicativo que justamente faria algumas perguntas que eu fazia para as pessoas que me apresentavam ideias para Social Media.
Pensei em fazer algo na linha do Oblique Strategies, o famoso baralho que o Brian Eno usou na produção de um tal de David Bowie nos anos 70. A mecânica deles era simples: quando estiver em um bloqueio criativo, tire uma carta. A carta pode mostrar uma frase desde “coloque os fones de ouvido” até “não tema os clichês”. Achei que seria legal usar esse mesmo mecanismo mas focado em um determinado assunto. No meu caso, faria um focado em Social Media e Estratégia Digital com frases que poderiam funcionar para as pessoas que estivessem no momento de um brainstorm ou que quisessem usar quase como um checklist para ver se as idéias pensadas poderiam ter mais alguns desdobramentos.
A intenção nunca foi querer ensinar as pessoas a planejar algo mas sim ajudar no processo criativo e começar a mostrar que as vezes deixamos passar boas oportunidades criativas simplesmente porque não lembramos de alguma coisa.
O ECOSSISTEMA APP+SITE
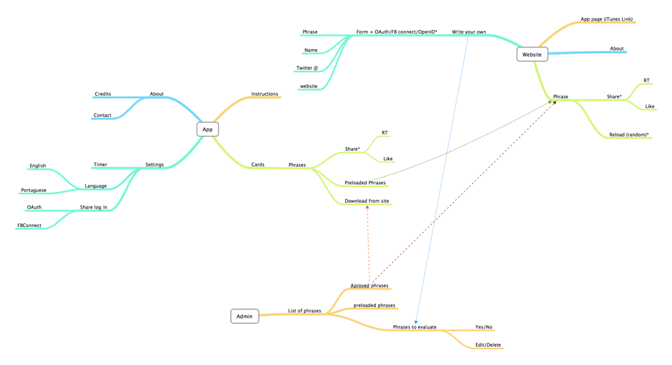
Sempre quis que esse projeto fosse um ecossistema composto por um site e um aplicativo mobile. Eles deveriam funcionar em conjunto e deveriam fazer com que a própria comunidade pudesse participar com as suas frases, dessa forma poderia identificar as pessoas que mais se destacam em determinadas áreas e tudo mais. Também era uma maneira de ajudar as novas gerações de pessoas que vão trabalhar com Social Media e novos estrategistas digitais.
O APP
Então beleza, a idéia é fazer um app que mostrasse frases para ajudar no Brainstorm. Mas quem faria essas frases? Bom, para começar, eu mas depois queria que a comunidade continuasse a fazer e compartilhasse seu conhecimento. É ousado, eu sei, mas eu acho que sempre levo em consideração a comunidade que pode existir ao redor de uma idéia e essa não é diferente.
Para essas pessoas poderem participar, seria legal que não dependesse de updates do app(via appstore) para funcionar. Eu queria que as novas frases pudessem ser baixadas direto pelo app, como se fossem in-app purchases só que sem ter que comprar nada. Para isso, era importante que as pessoas pudessem baixar as atualizações das frases pelo app, as frases deveriam dar crédito aos seus autores e por aí vai para manter essa comunidade rodando.
Nessa fase, foi fundamental conversar com pessoas de UX. No meu caso, eu tive a sorte de contar com a participação do Murilo Lima, que além de ser um UX excelente ele também é um grande amigo e fazia as perguntas certas para mim quando estávamos começando a pensar o app e no site. Nessa época, eu e o Murilo trabalhávamos um do lado do outro na agência e isso ajudou muito na hora de especificar o projeto. Volta e meia, do nada, ele perguntava alguma coisa do app no meio de um outro papo e era aquela coisa de apenas nós dois entendíamos o que era.
O SITE
A idéia era ter uma versão para desktop também. Era para ser um site super clean como o a série de sites derivados do What The Fuck should I make for dinner com algumas coisas a mais como a parte em que as pessoas poderiam enviar suas mensagens para serem incorporadas no app e compartilhar nas redes sociais as frases que mais gostavam. Acabou não ficando bem assim mas quem quiser sugerir um layout clean, que funcione para o site e conseguir implementar em PHP, é só mandar para o meu email.
No site, além de ver as frases já existentes, você pode enviar as suas também. No app não tem essa funcionalidade.
POR QUE NÃO FIZ UMA VERSÃO PARA ANDROID
Nada contra a plataforma e seus milhões de usuários mas a verdade é que eu sempre usei iPhone e preferi uma plataforma que eu conhecesse bem e também não podia esquecer que o meu público-alvo é formado por publicitários e muitos deles têm iPhone. Eu fiz pensando no iPhone mas é claro que ele roda no iPod Touch e roda com aquele 2x no iPad. Não é o ideal mas também funciona.
A PRODUÇÃO
A idéia começou a andar quando o meu amigo André Pontual me mostrou um site chamado Elance.com onde você poderia contratar empresas no mundo todo para fazer vários serviços para você. O site faz todo o intermédio do negócio e só repassa para dinheiro para o fornecedor quando você dá OK. Achei o sistema bom e resolvi usa-lo. Fiz um anúncio especificando um pouco o projeto e buscando fornecedores. Alguns vieram falar comigo, inclusive um que o próprio André Pontual usou e gostou. Acabei apostando neles. Tinham boas reviews no desenvolvimento de aplicativos e achei que era uma boa. Eu achava que estava tudo tão definido e era para ser tão simples e minimalista que não tinha como errar. Ledo engano. Sempre pode dar algo errado.
O primeiro erro foi meu ao não checar o portifolio dessa empresa. Apostei tudo nos reviews dos outros e notei isso quando recebi o primeiro layout. Mas tirando isso, que acho que se deve um pouco as minhas expectativas serem mais altas que a média até por trabalhar com comunicação e tal, as coisas correram bem. Inclusive, acho que o processo todo teve mais erros meus do que deles.
No começo tudo andou super rápido até que eu acomodei e fiz quase tudo que reclamo dos meus clientes. Demorei para aprovar uma parte das coisas, o app estava pago mas não dava sinal de vida, tinha uma comunicação demorada com eles. E isso teve um impacto e, infelizmente, um custo a mais no projeto. Eu demorei tanto para lançar o projeto que quando ele ficou pronto, a Apple tinha lançado o iOS6 e o app que estava pronto, foi negado pela Apple e tive que desembolsar mais uma grana para deixa-lo compatível com o novo sistema operacional e aproveitei para fazer outros ajustes também.
DESIGN
Como falei antes, minha expectativa era mais alta em relação ao layout, mas além de não ter sido explícito em relação a isso com o fornecedor, eu também achava que dava para ser simples mesmo e pronto. Na primeira versão que recebi já ficou claro que não aconteceria. Achei o layout pobre e começou aquela história que comigo sempre acontece de pensar
“PQP vai dar tudo errado. Isso está um lixo, etc…”
Primeiro tentei salvar as coisas tentando mudar a paleta de cores mas não era isso. Era para parar e realmente fazer algo decente. Chamei dois amigos meus para me ajudar nessa missão. O que acabou sendo um erro, do ponto de vista da identidade visual. Chamei um para fazer o ícone e outro para fazer as telas. Só gente boa e que eu confio mas um não sabia o que o outro estava fazendo. Na ânsia de não sobrecarregar os caras de tarefas, já que eu pedi na amizade mesmo (eu sei, uma vergonha, mas o dinheiro tinha acabado nessa hora).
Quem fez o ícone foi o Weno, um puta ilustrador e UX que na época estava na Suécia fazendo um curso na Hyper Island e quem fez as telas foi o Pedro Einloft, um puta designer que já fez capas de disco do Caetano Veloso entre outras paradas foda e que é meu amigo de longa data. Os dois fizeram trabalhos animais sob a minha aprovação mas, olhando bem, não fazem muito sentido junto. E a responsa disso é total minha.
O CONTEÚDO
Boa parte do conteúdo foi feito por mim mas sem a ajuda e curadoria de diversos amigos, nada aconteceria. São profissionais que eu respeito, amigos que confio e por aí vai. A primeira pessoa que viu o conteúdo que eu queria fazer foi a MaWá. Na época ela estava morando com o Weno na Suécia enquanto ele fazia Hyper island (Sim. Eu pedi ajuda para o casal ;) ). Algumas das frases são dela e o primeiro filtro também foi feito por ela. O orgulho que eu tenho da MaWá é incrível. Ela foi minha estagiária, depois foi minha funcionária e hoje, honestamente, acho que ela é melhor que eu em alguns aspectos. Foi ótimo te-la no projeto comigo mesmo a distância. Se tudo tivesse corrido no tempo certo, eu queria que o app a ajudasse a arrumar um emprego em alguma agência por lá. Acabou que o timing não ajudou e eles voltaram para o Brasil. O que é ótimo também.
O segundo filtro das frases foi feito por um time foda: Rafael Ziggy, Mark Cardoso, Fabio Rex, Keid Sammour e Vinicius Theodoro. Todos super profissionais de agências diferentes, com backgrounds e funções diferentes nas agências que trabalham mas com uma visão e um foco invejável. Profissionais que realmente admiro por vários motivos. Como eles fizeram essa curadoria? Simples. Montei uma tabela com as frases e eles só tinham que marcar as frases que deveriam ser excluídas. As que tinham muitos votos eram excluídas e as que tinham um racional de porque deveria cair também.
Além disso, ainda chamei um amigo inglês que conheci no TEDxTransmedia, Paul Burke, para corrigir os erros de inglês. Já que não sou nativo, achei melhor ter algo mais que o corretor automático do computador. E o Paul revisou todas as frases em inglês que foram propostas.
INVENTOU? AGORA REVISA
E na hora de verificar tudo no site e no App, sobrou para mim. Algumas coisas estão sendo descobertas aos poucos, outras tive ajuda dos amigos de grupos no Facebook que já baixaram e acharam alguns bugs da versão 1.0 e que já foram corrigidos na versão 1.1 que já está disponível. Tenho pequenos ajustes para fazer para a versão 1.2 mas estou contando com vocês para essa ajuda. Quem achar um bug pode entrar em contato comigo para dizer o que rolou que eu já ponho na fila para correção.
VIDA DE BABACA É ATRIBULADA
E é mesmo. Não pode dar mole. Está tudo muito rápido e qualquer hora alguém pode lançar uma outra versão do seu projeto, a Apple pode lançar um novo OS e várias outras coisas. Ponha o seu projeto na rua logo e vai consertando no vôo. A versão 1.0 do Brainstormr tinha uns bugs para se conectar no Twitter, Já estamos na versão 1.1 em que esse e outros pequenos bugs já foram corrigidos e já estou com outras coisas para ajustar e a versão 1.2 já está para ser feita. Então a dica é não seja babaca e fique vacilando com o projeto quase pronto. Como uma das frases do app já diz: O bom é inimigo do ótimo.
MAS COMO GANHAR DINHEIRO COM ISSO?
A intenção inicial era montar algo que pudesse ser usado por qualquer pessoa e empresa. O Brainstormr é mais uma prova de conceito. Esse mesmo modelo é aplicável a qualquer área de conhecimento e também pode ser personalizado para o processo de cada empresa.
As opiniões que recebi até agora a respeito do Brainstormr têm sido muito boas e as críticas são sempre para melhorar o produto. Então a história é simples: Corre atrás do que você acredita e sai fazendo. Eu não tinha tempo para aprender a programar mas guardei dinheiro e consegui colocar a idéia na rua. E o Elance é um bom caminho para fazer isso.
Espero que o Brainstormr
seja útil para vocês e gostaria muito de ver as frases de vocês no site e no aplicativo.




Comentários
Sua voz importa aqui no B9! Convidamos você a compartilhar suas opiniões e experiências na seção de comentários abaixo. Antes de mergulhar na conversa, por favor, dê uma olhada nas nossas Regras de Conduta para garantir que nosso espaço continue sendo acolhedor e respeitoso para todos.